2025年 6月 27日

新しく設備やソフトウェアを導入して業務効率を上げたいと考えています。利用できる補助金や申請から交付までの流れ、注意すべきポイントを教えてください。

回答

事業者の成長や経営体質の強化を目的として、国や自治体では、設備投資を支援する補助金を公募しています。各補助金では公募要領が公開されており、対象となる経費の種類、事業者が負担する金額に対する補助金の割合、交付を受けた事業者が達成すべき経営目標数値などが定められています。自社が設備やソフトウェアを導入することで、どのような経営成果を目指すのかを明確にし、それに合った補助金を選びましょう。

1.設備投資を補助対象とした国の補助金の概要

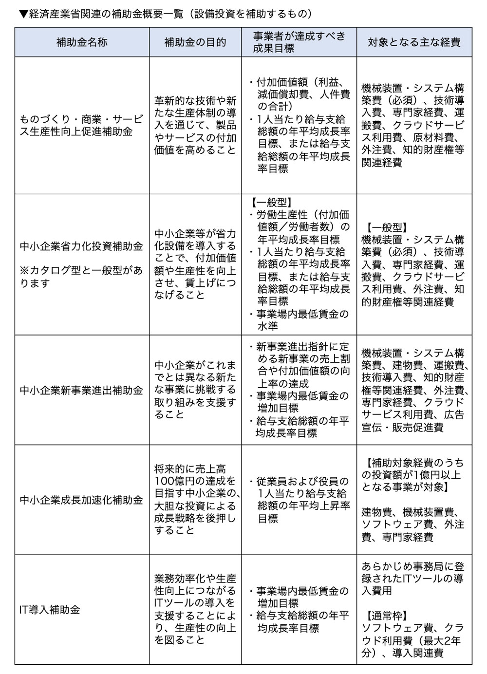
設備やソフトウェアの導入に活用できる主な国の補助金には、それぞれ目的や成果目標、対象経費、補助率などが定められています。中小企業や小規模事業者が対象で、補助額の上限・下限も異なります。以下に、経済産業省関連の補助金のうち、設備投資を補助するものについて概要をまとめます。詳細は各補助金の事務局ホームページで公募要領をご確認ください。

経済産業省関連の補助金概要一覧

2.補助金の目的を踏まえて、適切な補助金を選択する

冒頭でも触れたとおり、補助金の活用を検討する際は、補助金を活用して導入する設備を使った事業で、どのような成果を目指すのかを明確にした上で申請することが重要です。

経営者から補助金について相談を受ける際に多いのが、「設備が古くなったので買い替えたいが、使える補助金はないか」や「新しい機能を備えたシステムを導入したいので、補助金を活用したい」といった要望です。これらの相談には、国や自治体が補助金交付にあたって重視している「経営成果」の視点が不足しています。

以下に具体的な目的、目標に適した補助金の選択方法をケース別に例示します。補助金の目的と自社の経営課題や目標との整合性を意識して、適切な補助金を選びましょう。

目的、目標に適した補助金の選択方法 ケース1
目的、目標に適した補助金の選択方法 ケース2

3.補助金申請前に理解しておくべきポイント

補助金には共通のルールがあり、これらを正しく理解して活用することが重要です。ルール違反があると、補助金が交付されないだけでなく、交付後でも返還を求められることがあります。補助金は、あくまで企業の取り組みを後押しする手段のひとつです。自社事業に本当に適しているかを見極めた上で、活用を検討しましょう。

補助金申請から交付までの流れ

補助金は原則「後払い」です。交付決定後、まず自己資金で設備などを発注・導入し、検収を経てから補助金が支払われます。

補助金申請から交付までの流れ

申請後、事務局の審査を経て採択されると、事業者は交付申請を行い、相見積もりや経費明細などを提出します。交付決定後に発注し、納品された設備の稼働を確認の上、全額を支払います(これが「補助事業実施」の段階です)。その後、納品書や写真などを添えた実績報告を行い、内容が承認されると補助金が入金されます。

トラブルを防ぐため、次の事項は申請段階から準備しましょう。

  1. 公募要領にない経費は対象外です。不明な点は事前に事務局に確認しましょう。
  2. 交付決定の前に発注した業務、事業の着手によって発生した経費は、補助金の対象になりませんので注意が必要です。
  3. 補助金の申請前に正確な見積もりを取得し、内容変更がないよう申請を行いましょう。
  4. 50万円以上の設備やソフトには必ず相見積もりが必要です。

また、補助金で導入した設備等は、勝手に解約・処分できません。詳細は「交付規定」を確認し、必要時は必ず事務局に相談してください。

補助金は、要件を満たしていても必ず採択されるとは限りません。予算や申請数、内容により結果は変わります。申請書は第三者に確認してもらい、精度を高めることが効果的です。地域の商工会・商工会議所、認定支援機関などのサポートも活用しましょう。

参考情報として、独立行政法人 中小企業基盤整備機構が運営する補助金情報サイト「補助金活用ナビ」をご紹介します。補助金の最新情報や活用事例が掲載されていますので、ぜひご活用ください。

回答者

中小企業診断士・事業承継士 吉井 洋