回答

地域経済分析システムとは、各種統計資料を「見やすく、わかりやすく」したサービスです。地域の人口構成や将来の人口推移を把握することができるため、経営戦略策定やマーケティング調査における基礎資料としての活用が考えられます。

【RESASの概要】

地域経済分析システムは、内閣官房(まち・ひと・しごと創生本部事務局)および経済産業省が、産業構造や人口動態、人の流れなどに関する官民のビッグデータを集約し、可視化するシステムとして提供しています。英語表記〔Regional Economy(and)Society Analyzing System〕の頭文字を取って、「RESAS(リーサス)」と呼ばれています。

RESASは、地方創生の実現に向けて、各都道府県・市区町村が客観的なデータに基づき、自らの地域の現状と課題を把握し、その特性に即した地域課題を抽出して地方版総合戦略を立案することを主たる目的として提供されていますが、一部情報を除き、誰でも利用することができます。

【RESASの機能】

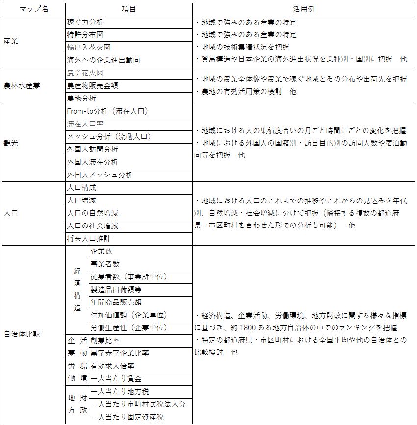
RESASは、産業マップ、農林水産業マップ、観光マップ、人口マップ、自治体比較マップの5つのマップで構成されています。 各種統計資料をマップやグラフを使って表示することで「見える化」しているため、これまでに統計データを利用したことがない方でも「見やすく、わかりやすい」サービスとなっています。

RESASの提供項目と活用例
図表1 RESASの提供項目と活用例

※RESASを参考に筆者作成

【RESASの活用方法】

貴社のような介護事業者の場合には、人口マップの将来人口推計機能を使い、地域の老年人口推移を把握することで将来の介護市場規模を推計することができます。そして、得られる情報については、新規事業所開設や既存事業所の統廃合、必要な人員の算出などを検討する際の基礎資料として活用することが考えられます。

RESASでは、産業構造や人口動態、人の流れなど地域の特性をさまざまな角度から分析することができますが、使う人や使い方によって得られる情報や気づきも異なるため、情報リテラシー(情報を自社の目的に適合するように使いこなす力)を高めていくことが重要となります。

回答者

中小企業診断士 田中 正浩